Η σχέση της Honda με τους V4 κινητήρες έχει γράψει ιστορία. Από το 1982 έως το 2020, η ιαπωνική εταιρεία είχε πάντα στην γκάμα της μοτοσικλέτες με τέτοια διάταξη κινητήρα και το πιο χαρακτηριστικό ήταν το VFR αρχικά σε 750, έπειτα σε 800 και τελικά σε 1200.
Τα τελευταία χρόνια οι φήμες περί επιστροφής ενός V4 έχουν «φουντώσει», αλλά ποτέ δεν υπήρξαν τόσο ισχυρές ενδείξεις όσο αυτές που αποκαλύπτονται στη νέα πατέντα που κατατέθηκε το 2025.
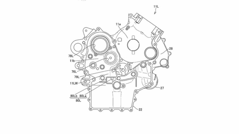
Η Honda κατέθεσε δύο διαφορετικά σχέδια που αφορούν έναν ολοκαίνουριο V4 κινητήρα. Το πρώτο σχετίζεται με ένα ανασχεδιασμένο κύκλωμα λίπανσης, το οποίο μειώνει τις εσωτερικές τριβές και απλοποιεί τη ροή λαδιού μέσω μικρότερων βοηθητικών θαλάμων. Το δεύτερο αφορά ένα νέο σύστημα ψύξης, που δίνει προτεραιότητα στη θερμική διαχείριση των πίσω κυλίνδρων μέσω ειδικών αγωγών.
Ο νέος V4 φαίνεται σημαντικά μικρότερος και ελαφρύτερος από τον ογκώδη V4 της VFR 1200. Οι παλιοί κινητήρες απαιτούσαν μεγάλες διατομές και ενισχύσεις, όμως η νέα φιλοσοφία επικεντρώνεται στην απλοποίηση παραγωγής και στη μείωση βάρους. Το κάρτερ και το κιβώτιο δείχνουν ιδιαίτερα συμπαγή, κάτι που μπορεί να οφείλεται στο νέο σύστημα λίπανσης.
Όσο για την περιεχόμενη γωνιά του V4 από τις απεικονίσεις φαίνεται η διάταξη να μοιάζει περισσότερο με 90 μοιρών αντί για 76 μοιρών, επιτρέποντας πιο ομοιόμορφη ανάφλεξη, διαφορετική από τον «Big-Bang» χαρακτήρα της VFR 1200.
Ένα ακόμη στοιχείο που προκαλεί έκπληξη είναι η απουσία μετάδοσης με άξονα. Τα σχέδια δείχνουν καθαρά μετάδοση με αλυσίδα, κάτι που αλλάζει την παραδοσιακή εικόνα της VFR και προδίδει πιο σπορ προσανατολισμό. Αν ο νέος V4 προχωρήσει σε παραγωγή, δύσκολα θα τον δούμε πριν το 2027. Όμως, για πρώτη φορά μετά από χρόνια, οι ελπίδες για μια νέα γενιά Honda VFR φαίνεται να έχουν πραγματικό υπόβαθρο.
ΕΙΔΗΣΕΙΣ ΣΗΜΕΡΑ:
Οι 4 πυλώνες που θα κινηθεί η Έκθεση Μοτοσικλέτας 2026
Τι είναι η ψηφιακή πλατφόρμα Reserve My Triumph
Ποια κατηγορία βάσεων smartphone για μοτοσικλέτα να διαλέξω;



